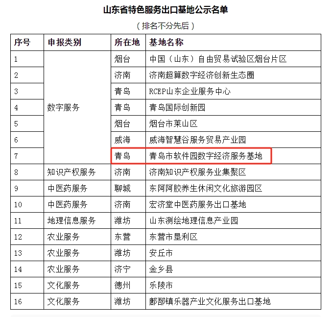
《山东新闻联播》关注!青岛市软件园数字经济服务基地获评山东省特色服务出口基地
2023/ 12/ 13
中国—上合组织技术转移中心2020年12月在园区启动运营,作为国家最高级别多边合作平台,联动国内外“政企学金服协”机构资源,通过“需求一站式办理,海外分布式布局”的运营体系帮助企业开拓海外市场,提升创新能力。目前,中心已在伦敦、圣彼得堡、塔什干、比什凯克等多个海外城市设立协同中心,提供产品进出口代理、海外考察与投资、高层次人才合作等数字化贸易服务;完成服务贸易额超30亿元,技术合同登记额突破200亿元;2022年助力园区企业实现数字服务出口额达6600余万美元。凭借在服务贸易领域的优秀表现,中心获评青岛市服务贸易公共服务平台。
此次获评山东省特色服务出口基地,进一步扩大了中心及园区在服务贸易领域的品牌知名度和影响力。接下来,中心将充分发挥特色服务出口基地集聚、引领和辐射作用,依托园区孵化、招引具有核心技术竞争力和国际影响力的数字服务类企业,推动数字服务产业企业开拓国际市场业务及技术资源交流对接,促进服务贸易与数字经济产业联动融合发展,以园区发展助力数字青岛建设。
园数字经济服务基地是青岛市软件企业、技术、人才的集聚区域,园区积极打造服务贸易、数字经济特色发展,具有鼎信通讯、松立集团、优创等120家知名企业,软件和信息技术服务业相关企业占比超三成,软件与信息服务外包、嵌入式软件、互联网信息服务、行业应用软件等数字服务业务产值增长迅速。

